首页
国际
城市
文化
教育
科技
市学联秘书处组织开展学习宣传贯彻党的二十届四中全会精神座谈会
为深入学习宣传贯彻党的二十届四中全会精神,2025年11月19日上午,市学联秘书处在团市委机关五楼廉洁书屋组织开展学习宣传贯彻党的二十届四中全会精神座谈会,市学联秘书处相关同志,市学联主席、驻会执行主席参加会议。会议集中学习了《中国共产党第二十届中央委员会第四次全体会议公报》《习近平总书记关于〈...
教育
2025-11-22
0次阅读
0条评论
北京一小区楼道总有人左顾右盼?警方刑拘4人!
导读近日,通州警方接到多起丢失快递报警,经过缜密侦查,警方打掉一个在多个小区流窜、专门盗窃居民家门口快递的违法犯罪团伙,抓获犯罪嫌疑人4名,追回被盗快递50余件。11月13日,通州公安分局临河里派出所陆续接到辖区多名事主报警称,自己放在家门口的快递被盗。由于被盗事主人数较多,损失金额较大,派出...
文化
2025-11-21
0次阅读
0条评论
泰国女子涉嫌贩毒被抓,竟在警察面前上演“鬼上身”
20日,泰国中央调查局在清莱府湄赛县逮捕了一对涉嫌贩卖冰毒的夫妻。两人被带回警局受审时,女嫌犯突然身体发抖,声称“鬼上身”了。(泰国女子涉嫌贩毒被抓,竟在警察面前上演“鬼上身”。)这起案件源于今年8月5日,南邦府沙班县警方查获了一起运毒案。当时警方在一辆湄赛开往曼谷的长途巴士上发现5公斤冰...
科技
2025-11-21
0次阅读
0条评论
全力冲刺!西延高铁宜君站市政配套进入收尾阶段
机器轰鸣作业忙,高铁配套建设酣。11月19日,记者走进西延高铁宜君站市政配套工程施工现场,只见各类施工机械往来穿梭,工人师傅们各司其职紧张作业,各项工序都在有序推进,建设景象一派热火朝天。据悉,宜君站市政配套工程涵盖站前广场、综合停车场及站前市政道路三大重点项目,分两期实施。目前一期工程已进入冲...
科技
2025-11-21
0次阅读
0条评论
泽连斯基已收到美和平计划草案 将与特朗普通话磋商
本文转自【央视新闻客户端】;当地时间11月20日,乌克兰总统办公室宣布,总统泽连斯基已正式收到美方提交的俄乌冲突和平计划草案。美方评估认为,该方案有望为停滞已久的外交进程带来突破性进展。泽连斯基明确了关乎乌克兰人民核心利益的基本原则,乌美双方达成共识,将围绕计划条款开展进一步协作,致力于达成体...
文化
2025-11-21
0次阅读
0条评论
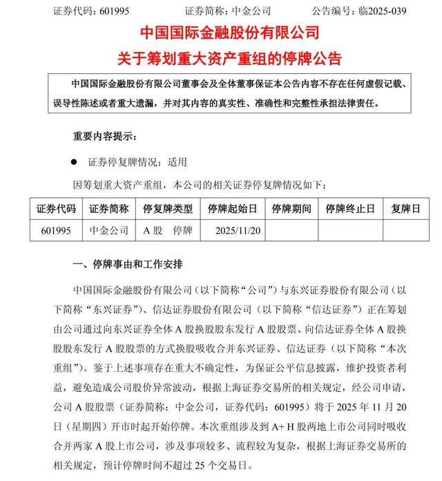
1+1+1gt;3?中金公司吸收合并两家上市券商,“万亿巨无霸”驶向何方
金融投资报记者张璐璇贺梦璐万众瞩目,中金公司官宣吸收合并两家上市券商。当然,这绝非是简单的规模叠加,最直接的化学反应便是合并后总资产超万亿的行业新巨头已踏浪而来。至此,“新中金”拉开券商整合的大幕,但这仅是价值故事的精彩开篇。投资者则更加关注后续进展:“三合一”的业务拼盘投资者是否欣然买单?合...
城市
2025-11-20
0次阅读
0条评论
处理单身返乡人员?一地紧急辟谣
据南方都市报11月20日报道,近日,有网友发布写有“关于大寨村对第一批单身返乡人员处理办法讨论会”字样的照片,引发关注。11月19日,贵州省毕节市纳雍县昆寨乡政府工作人员告诉记者,该照片系利用昆寨乡大寨村某次村民讨论会现场P图做成,并不存在所谓“单身返乡人员处理办法讨论会”。▲相关帖文截图。...
文化
2025-11-20
0次阅读
0条评论
山东U20女排逆转夺冠创辉煌,济南排球小花闪耀十五运
11月18日晚,第十五届全国运动会女子排球20岁以下组决赛在江门激情上演。小组赛中曾以1:3负于对手的山东队与上海队再度狭路相逢,这场备受瞩目的对决扣人心弦。最终,山东队凭借着顽强拼搏的斗志和坚韧不拔的毅力,在先输一局的情况下上演逆转,以3:1的比分成功夺得冠军。在这场激动人心的比赛中,来自济南的运...
文化
2025-11-19
0次阅读
0条评论
日媒:中方向日方通报暂停进口日本水产品
据日本媒体11月19日报道,日本政府相关人士当天透露,中方已向日方通报将暂停进口日本水产品。本月7日,日方刚确认水产品对华出口恢复。2023年9月,福岛县的一个港口分拣水产品日本共同社称,“中方当天早晨通过正式的外交渠道联络日方,此举可能是针对日本首相高市早苗涉台言论的反制措施。”据相关人士介...
科技
2025-11-19
0次阅读
0条评论
起底高市早苗黑历史
据央视新闻11月19日报道,日本首相高市早苗近日称“台湾有事”或构成日本可行使集体自卫权的“存亡危机事态”,公然干涉中国内政,进行武力威胁。此番错误言论引发多方批评和抗议。其实,在台湾问题上,日本是最没资格谈“有事”的一方。因为日本对中国人民负有历史罪责。所谓“存亡危机事态”谬论从何而来?高市政府...
文化
2025-11-19
0次阅读
0条评论
首页️
上一页
8
9
10
11
12
13
14
15
16
17
下一页
尾页
热门文章
身自安|秋季养生三件事
菲律宾总统马科斯被亲姐指控“吸毒成瘾” ,本人发声
马科斯执掌东盟,菲律宾通知中国,不许船只进仁爱礁,否则后果自负
时隔十年沪指重返4000点,这次有何不同?
中国女游客在印尼粉红沙滩溺亡 当地华人船长:船员疏忽或成隐患丨封面深镜
最新文章
中国超越美国怎么办?美智库报告:过半美民众认为与自己生活无关
杠杆资金抢筹股曝光,4股获加仓超10亿元!
男子窃听后疑妻有婚外情欲查手机被拒,竟泼汽油引燃致其死亡,被判无期徒刑
大反转!日本、美国,突然联手
里程碑!姆伯莫解锁个人英超生涯第50球,曼联逆袭阿森纳
标签列表
航母
(2463)
人工智能
(2428)
房地产
(2418)
高铁
(2427)
低空经济
(2424)
本地房价
(3829)
大模型
(4095)
芯片
(4231)
华为新技术
(4017)
科技新技术
(4037)
节能
(4198)
城市环保
(4076)
城市道路
(4082)
海思
(4055)
养生
(4058)
晨练
(3986)
健身锻炼
(3977)
时尚
(4040)
名牌
(4058)
化妆品
(4088)
国际时讯
(3873)
海外军事
(3778)
养生之道
(3892)
手机新科技
(3983)
农村环保
(4060)
随机推荐
蔚来法务部:警方通报造谣蔚来案件,多名人员被拘留、处罚
山西一车管所查验岗民警4年受贿超165万:连排队送钱的车托都怨声载道
飞机上有乘客光脚踩座椅,吴彦祖发文谴责:太没素质了
河南省委派出15个巡视组
友情链接
白皮松资讯