首页
国际
城市
文化
教育
科技
2024年出生人口同比增加17%,湖北天门是怎么做到的?
近日,湖北天门市第九届人民代表大会第五次会议听取和审议了市长肖敏所作的政府工作报告。据微信公众号“天门发布”消息,该报告提到,天门出台鼓励生育政策,2024年出生人口同比增加1050人、增幅17%。天门是怎么做到的?湖北日报客户端早前报道称,2024年以来,天门市出台鼓励生育“七条意见”,通过发...
国际
2025-01-13
7次阅读
0条评论
湖北宜昌鼓励产假延长至一年 回应:已有20多家单位响应,系鼓励性政策并非强制
1月5日,湖北宜昌的政府工作报告中提到,鼓励支持城区用人单位将在宜合法生育妇女产假延长至1年,配偶护理假延长至30天。红星新闻记者了解到,宜昌市这一政策于2024年9月出台,系鼓励性政策而非强制。宜昌市人社局劳动关系科工作人员表示,有20多家单位选择执行,大部分是政府部门和国企,之后将出台配套政策...
文化
2025-01-08
7次阅读
0条评论
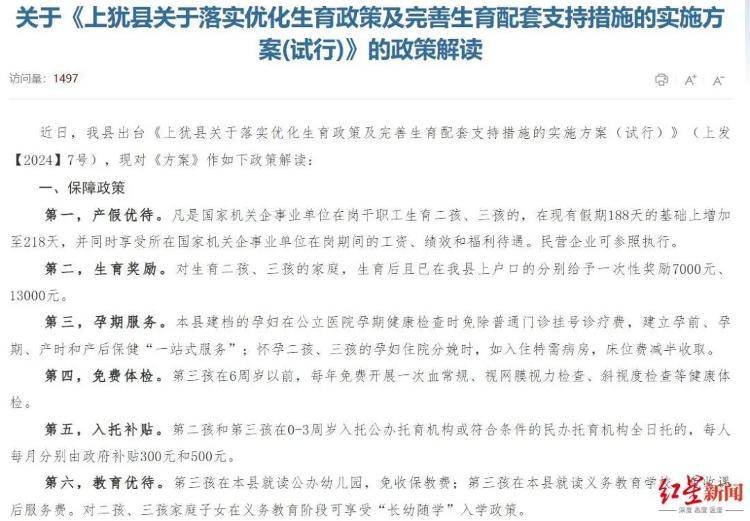
江西一县“生三孩奖13000元”,当地卫健委:发放奖金可能还需一段时间
日前,江西赣州市上犹县发布最新生育鼓励政策,规定生育三孩奖励13000元,并可以买房奖补20000元的政策引发关注海外军事。红星新闻记者注意到,根据上犹县政府网站消息,该政策已经从10月22日起正式实施海外军事。10月29日,当地卫健委工作人员告诉红星新闻记者,因为政策刚刚出台,虽然最近几天咨...
教育
2024-10-30
6次阅读
0条评论
热门文章
熊运浪督导江西省城市足球超级联赛(萍乡赛区)组织筹备工作
身自安|秋季养生三件事
马科斯执掌东盟,菲律宾通知中国,不许船只进仁爱礁,否则后果自负
菲律宾总统马科斯被亲姐指控“吸毒成瘾” ,本人发声
时隔十年沪指重返4000点,这次有何不同?
最新文章
浙江一男子酒后与儿子发生争执,3小时内连续47次拨打110想让警察管教儿子;警方:拘留7天
长安保险再陷“老赖”风波,法院强制执行现场视频曝光
特朗普打破沉默回应匈牙利大选:不担忧,我看新上来的是个好人
“罗大美”遇害案主犯余金生被执行死刑,受害者妹妹:是对逝者的告慰
罗大美遇害案主犯被执行死刑,家属:痛苦和悲伤不会就此消失,不是胜利而是结束的节点
标签列表
房地产
(2665)
高铁
(2659)
旅游
(2675)
低空经济
(2670)
旅行团
(2669)
本地房价
(3969)
大模型
(4242)
芯片
(4369)
华为新技术
(4157)
科技新技术
(4099)
节能
(4257)
城市环保
(4137)
城市道路
(4148)
海思
(4120)
养生
(4058)
晨练
(4042)
健身锻炼
(4057)
时尚
(4114)
名牌
(4127)
化妆品
(4143)
国际时讯
(3935)
海外军事
(3778)
养生之道
(3892)
手机新科技
(4043)
农村环保
(4129)
随机推荐
一只猫“从天而降”掉进火锅,多名客人被烫伤,为什么这位老板不被骂反被夸?
勇士出局夜,科尔一席话惊爆联盟:森林狼,西部新王已加冕!
受中央组织部领导委派,中央组织部有关干部局负责同志出席长江委领导干部会议,宣布中央决定:廖志伟同志任长江水利委员会党组书记
中国海警发布海报,登船扣押海马斯?赖清德紧急发声,直呼不搞事
友情链接
白皮松资讯