把“浙江之声”,更容易找到我们
来源:大河报、潇湘晨报
版权归原作者所有,如有侵权请及时联系
近日,吉林省松原市长岭县发生一起恶性案件。34岁姚某有重大作案嫌疑。

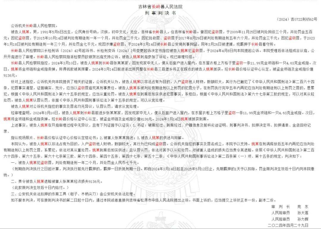
记者查询中国裁判文书网,发现一份吉林省长岭县人民法院刑事判决书与姚某信息高度相似。刑事判决书与协查文书中的姚某出生日期一致,均为1991年5月6日。该判决书显示,姚某5次入狱罪名包括盗窃罪、抢劫罪,今年5月服刑完毕。
记者从一名办案民警处获悉,姚某确有多次服刑记录。

姚某上一次犯案,法院以盗窃罪,判处姚某有期徒刑一年二个月,并处罚金人民币七千元。刑期为2024年3月14日起至2025年5月12日止。
42小时前
52小时前